首页
公司概况
新闻中心
业务分布
文化水务
党的建设
廉洁水务
人才招聘
信息公开
公司简介
执行董事致辞
组织架构
领导团队
大事记
荣誉资质
公司新闻
成员动态
领导关怀
公示公告
企业理念
企业风采
社会责任
视频中心
党建要闻
党建工作
党建快报
群团工作
党章党规
要闻关注
廉洁动态
党纪法规
学习专栏
廉洁教育
廉洁文化
在线举报
人才理念
人才招聘
新闻中心
NEWS
公司新闻
成员动态
领导关怀
公示公告
联系我们
CONTACT US
公示公告
当前位置:
首页
»
新闻中心
»
公示公告
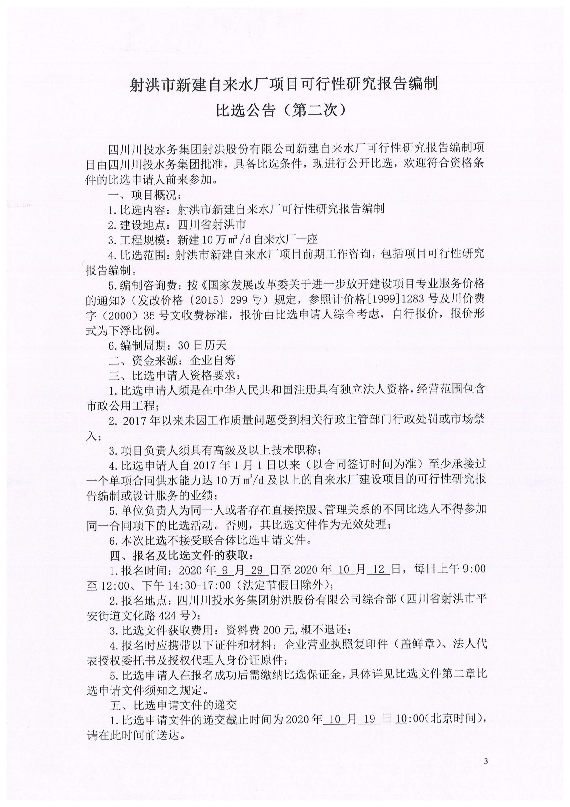
四川川投水务集团股份有限公司射洪市新建自来水厂可行性研究报告编制项目比选公告(第二次)
川投水务
2020/09/29
0
分享到:
上一条:
四川川投水务集团股份有限公司射洪新建自来水厂可行性研究报告编制项目比选公告
下一条:
关于四川川投水务集团中江供排水有限公司《中江县辑庆污水处理厂及配套管网改扩建工程》水土保持方案报告表的公示
川投集团网站群
关注川投水务
扫描关注微信公众号